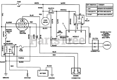
30186 - Toro ProLine Walk-Behind Mower, Hydro Drive, 14hp (SN: 059000001 - 059999999) (1995) Parts & Diagrams Parts Lists & Diagrams

ProLine Walk-Behind Mower, Hydro Drive, 14hp