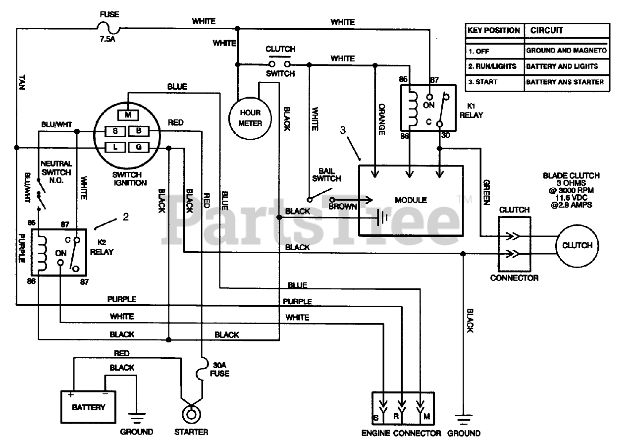
30191 - Toro ProLine Walk-Behind Mower, Hydro Drive, 20hp (SN: 059000001 - 059999999) (1995) Electric Schematic Parts Diagram

ProLine Walk-Behind Mower, Hydro Drive, 20hp

Electric Schematic Parts Diagram

  • Title
1

Toro 93-1175

DISCONTINUED

$

$

Not available

2

Toro 63-7590

RELAY

$89.99

$

Usually ships in 3-6 days

0

3

Toro 86-7910

See Supercession: 94-5818
(Superseded to 94-5818)

$

$

Not available