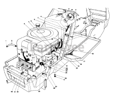
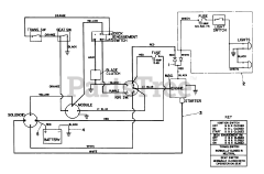
57357 (11-44) - Toro Lawn Tractor (SN: 004000001 - 004999999) (1984) Parts & Diagrams Parts Lists & Diagrams

Lawn Tractor