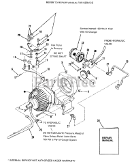
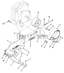
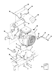
E1-18OE02 (518-H) - Toro Garden Tractor (1989) Parts & Diagrams Parts Lists & Diagrams

Garden Tractor