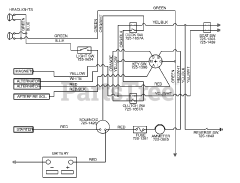
LT-14 (13BP673F190) - White Outdoor 38" Lawn Tractor (1999) Parts & Diagrams Parts Lists & Diagrams

38" Lawn Tractor