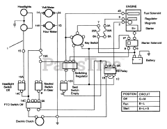
R2-16BE01 (246-H) - Toro Yard Tractor (SN: 020000001 - 029999999) (1992) Parts & Diagrams Parts Lists & Diagrams

Yard Tractor