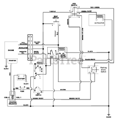
915140 (ZT 34) - Gravely 34" Zero-Turn Mower, Briggs & Stratton (SN: 000101 & Above) Parts & Diagrams Parts Lists & Diagrams

34" Zero-Turn Mower, Briggs & Stratton